进入适老模式
无障碍阅读
首页
走进唐河
政务动态
政府信息公开
政务服务
政民互动
专题专栏
您当前所在位置:
首页
>
子站信息
> 公示公告
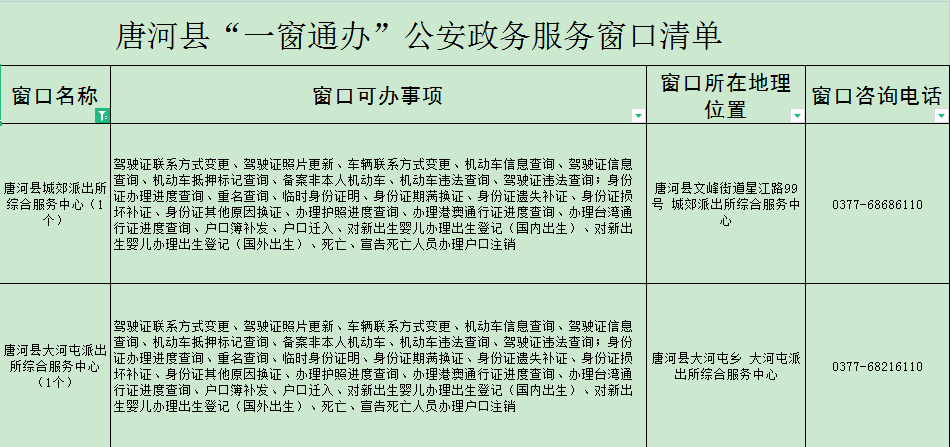
唐河县“一窗通办”公安政务服务窗口及可办事项清单
来源:
作者:
时间:2023-04-27
分享:
中央人民政府网
中央人民政府网
河南省人民政府
河南省人民政府
南阳市人民政府
南阳市人民政府
部门乡镇平台
行政审批和政务信息管理局
县教育体育局
县科学技术局
县自然资源局
县交通运输局
县农业农村局
县应急管理局
县医疗保障局
县城市管理局
县公安局
县民政局
县司法局
县财政局
县水利局
县商务局
县审计局
县统计局
县信访局
县林业局
县工业和信息化局
县卫生健康委员会
县退役军人事务局
县市场监督管理局
县发展和改革委员会
县住房和城乡建设局
县文化广电和旅游局
县人力资源和社会保障局
东城街道
临港街道
滨河街道
文峰街道
兴唐街道
泗洲街道
马振抚镇
少拜寺镇
桐寨铺镇
大河屯镇
城郊乡
毕店镇
古城乡
郭滩镇
湖阳镇
龙潭镇
祁仪镇
上屯镇
桐河乡
东王集乡
昝岗镇
张店镇
黑龙镇
源潭镇
苍台镇